-
【西安疫情高险地区,西安疫情高险地区有哪些】
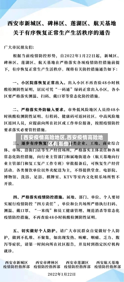
本文目录一览:〖壹〗、陕西商洛疫情风险等级〖贰〗、西安疫情风险等级〖叁〗、西安实行7天临时性管控措施,当地有哪些高风险区域?陕西商洛疫情风险等级〖壹〗、商洛整体风险等级根据公开信息,商洛市全域在2022年1月21日07时...
本文目录一览:〖壹〗、陕西商洛疫情风险等级〖贰〗、西安疫情风险等级〖叁〗、西安实行7天临时性管控措施,当地有哪些高风险区域?陕西商洛疫情风险等级〖壹〗、商洛整体风险等级根据公开信息,商洛市全域在2022年1月21日07时...