• 现在最新的疫情地区(现在最新疫情叫什么)

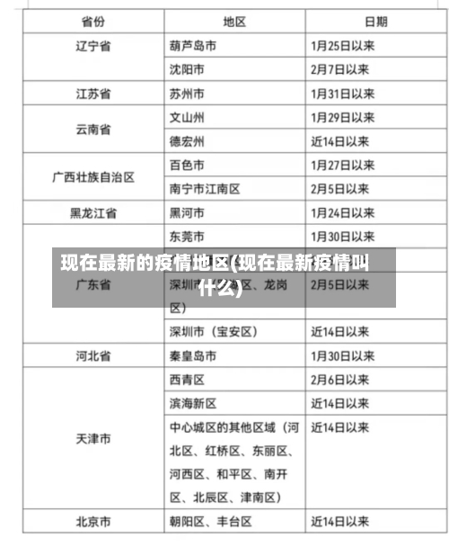
    本文目录一览:〖壹〗、最近疫情爆发的地方〖贰〗、最近疫情地区有哪些〖叁〗、近来全国中高风险地区有哪些?〖肆〗、怎么查各地方封城时间最近疫情爆发的地方〖壹〗、最近疫情爆发地方有四川成都,内江,宜宾,泸州,另外北京,拉...


返回顶部