东莞地区疫情最新数据/东莞地区疫情最新数据消息

本文目录一览:

广东疫情最新状况

〖壹〗、新增本土确诊病例情况:6月7日0-24时,广东省新增10例本土确诊病例 ,均来自广州。此外,还有本土无症状感染者转确诊病例9例,其中广州报告4例、深圳报告3例 、佛山和湛江各报告1例 。境外输入病例情况:广东省新增境外输入确诊病例3例 ,均由广州报告,分别来自柬埔寨 、卡塔尔和赞比亚。

东莞地区疫情最新数据/东莞地区疫情最新数据消息-第1张图片

〖贰〗、辩证看待广东本土新冠肺炎疫情,既要高度重视防控挑战 ,也要保持战略定力与信心 ,其反弹不改全国抗疫大局向好的趋势。具体分析如下:需高度重视的挑战与风险疫情传播特点严峻 突发性强:近来尚未明确感染源头,病毒传播链条隐蔽性高,增加了溯源和防控难度 。

东莞地区疫情最新数据/东莞地区疫情最新数据消息-第2张图片

〖叁〗、广州中医药大学副校长 、广东省中医院院长张忠德也认为 ,广州这轮疫情的感染者症状跟平时的普通流感非常相似,主要症状是上呼吸道感染,涉及下呼吸道的症状不多。不过他也指出 ,虽然症状相似,但新冠病毒和流感是两个不同的概念。

东莞地区疫情最新数据/东莞地区疫情最新数据消息-第3张图片

〖肆〗、022年3月1日0-24时,广东全省新增本土无症状感染者13例 ,均来自东莞 。 以下是具体情况说明:总体疫情数据截至3月1日24时,广东省累计报告新冠肺炎阳性感染者8667例,其中境外输入6266例 ,本土感染者2401例 。在本土感染者中,确诊病例4800例(境外输入2873例),无症状感染者3867例(境外输入3393例)。

东莞东城连续8天核酸检测,我们离真正告别新冠还有多远?

近来尚无法精确预测真正告别新冠的时间 ,但综合多方面情况来看 ,我们正朝着这个方向稳步迈进,距离真正告别新冠已越来越近。世界组织宣布关键进展2023年5月5日,世界卫生组织宣布新冠疫情不再构成“世界关注的突发公共卫生事件 ” 。

我亲戚发来消息 ,从其他地方到深圳,广州、东莞不好进入,以前是有绿码和7两小时的核酸检测就可以了。

全家都出现症状也比较好戴口罩 ,勤通风 、消毒,及时清理垃圾。05 关于孩子孩子情况:新冠面前坚强又脆弱,一般3天康复 ,但很多会烧到接近40℃ 。建议:退烧药、止咳药必须要有,做好高烧引发惊厥准备,有前往医院就诊预案。自己出现症状及时与孩子保持距离 ,让孩子尽量晚感染。

*要点2:“三天两检”是指三天(7两小时)做2次核酸检测,且2次核酸检测间隔时间为24小时 。 *要点3:无论你来东莞做什么,只要是广东省外来东莞的都需要进行“三天两检” *要点4:8月2日起 ,14天内有外省旅居史人员需落实三天两检。

从测试当天开始算。将核酸检测阴性结果的有效期限定在7天之内 ,主要是根据新冠病毒的潜伏期规律确定的 。新冠肺炎的潜伏期通常在3到7天,还有一些人少于3天,有些人多于7天 ,最长的潜伏期为14天。所以,把14天设定为密切接触者的观察期限。7天核酸检测有效期包含第七天吗?一般是包括第7天的 。

大概早上7:45左右,志愿人员、保安及前来参加检测的人员开始到达并逐渐增加 。大约不到8:00 ,医护人员到达,准备约15分钟后开始正式检测。检测速度很快,平均5 - 10秒检测一个人 ,现场队伍排到了商业街上。整个核酸检测从早上08:15正式开始,到下午12:50左右基本结束 。

刚刚,东莞通报最新疫情防控情况

月27日东莞召开本轮疫情防控第十三场新闻发布会,通报了疫情处置最新进展:12月26日0 - 24时 ,大朗镇新增1例新冠肺炎确诊病例(轻型),在集中管理的密切接触者中检测发现;12月13日至12月26日24时,累计报告26例 ,均在大朗镇 ,无外溢,全市疫情总体平稳可控,但不排除还有续发病例的可能。

022年东莞大朗疫情于2月24日下午开始 ,2月25日未封城但实施全域交通管制。具体信息如下:疫情起始时间官方通报时间:2022年2月24日下午,东莞市大朗镇大朗医院在发热门诊就诊患者核酸检测中发现1名阳性人员,随后扩大检测范围发现多例阳性检测者 ,当地立即启动防控措施 。

东莞3名确诊病例曾同时在麦当劳用餐,是因为他们在6月12日晚均到访了麻涌星河城商场的麦当劳餐厅,其中存在流行病学关联 ,贾某某的感染来源经基因测序证实与李某婷夫妇一致。 具体说明如下:病例基本情况与轨迹重合东莞报告的3名确诊病例分别为李某婷 、贾某某和井某。

会的 。在东莞此次的疫情中,大朗镇被调整为中风险地区,人员原则上只进不出。却有人不服管控 ,想要钻空子,这种想法是不现实的。近来,东莞的疫情防控进入关键时期 ,擅自逃离的行为或许会 造成传播链延长、导致他人被感染 ,面临的后果则上升到刑事处罚 。

 ”1月5日起,东莞公交、出租车 、道路客运恢复正常。根据新冠肺炎疫情防控指挥部办公室《东莞市部分区域疫情风险等级调整的通告》精神,自2023年1月5日起 ,东莞市因疫情影响前期停运调整的公交线路、出租车、道路客运恢复正常运营服务。

3月17日广东新增本土确诊74例无症状61例

〖壹〗 、月17日广东新增本土确诊74例(含3例无症状转确诊),无症状感染者61例,具体分布如下:本土确诊病例 深圳:报告69例(含3例由无症状感染者转确诊) 。珠海:报告1例 。东莞:报告4例。本土无症状感染者 深圳:报告36例。东莞:报告25例 。

〖贰〗 、广东省:74例(深圳市69例、东莞市4例、珠海市1例)。天津市:61例(武清区27例 、西青区17例、南开区4例、河东区3例 、津南区3例、滨海新区3例、红桥区2例 、河北区1例、宝坻区1例)。山东省:61例(滨州市31例、青岛市20例 、德州市4例、临沂市3例、烟台市2例 、淄博市1例) 。

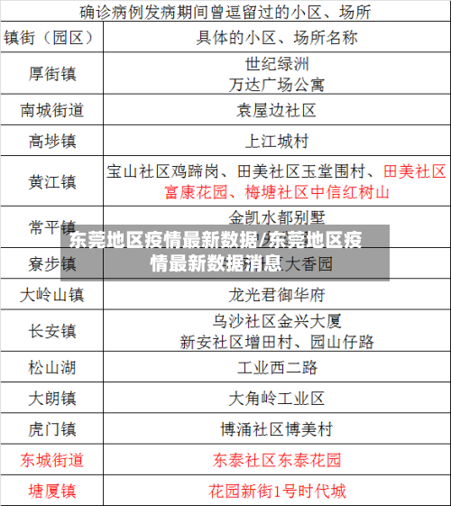
〖叁〗 、据东莞疾控最新通报 ,3月17日0—20时,东莞市新增4例本土确诊病例(均在松山湖园区,其中3例为此前报告的本土无症状感染者转归)和15例本土无症状感染者(常平镇6例、松山湖园区5例、东坑镇2例 、大朗镇1例、虎门镇1例) ,均已送定点救治医院隔离治疗。

〖肆〗、022年3月18日天津城「事」日报核心内容如下:城市疫情速递新增病例情况:2022年3月17日0-24时,天津市新增61例本土新冠肺炎确诊病例(含5例无症状感染者转归),新增2例本土无症状感染者;新增2例境外输入确诊病例及2例境外输入无症状感染者;治愈出院3例本土病例。

〖伍〗 、日0—24时 ,全国本土新增3472例确诊病例和20694例无症状感染者,山西清徐快递物流园阳性人员升至61人,多地针对疫情采取紧急措施 。

相关推荐

  • 【海宁有疫情地区嘛,海宁有没有新增病例】

    【海宁有疫情地区嘛,海宁有没有新增病例】

    海宁封城了吗海宁4月4日的封城管控是当时应对突发新冠疫情的必要措施,其影响需从多维度客观看待:从必要性来看,当时病毒传播风险高,尤其在人口密集区域。为快速阻断传播链、保护市民生命安全与身体健康,海宁采取限制措施,为后续流调溯源、核酸检测及医疗救治争取了宝贵时间和空间。海宁市在疫情期间封城共计23天。海宁市在疫情期间的封城措施,是基于当地疫情防控形势的严峻性...

  • 昌都哪个地区有疫情病例(昌都地区有几个区县)

    昌都哪个地区有疫情病例(昌都地区有几个区县)

    西藏昌都是高风险地区吗〖壹〗、截止2022年9月26号,最新数据资料显示,西藏昌都地区没有低、中、高风险区域,都是属于常态化防控区。所以该地区已经解封了。〖贰〗、可以。雅安,四川省地级市,位于川藏、川滇公路交会处。昌都,是中国西藏自治区下辖地级市,地处横断山脉和三江(金沙江、澜沧江、怒江)流域,位于西藏东部。〖叁〗、没有。截止2022年12月2日为止西藏省...

  • 疫情地区发放蔬菜包(疫情地区发放蔬菜包可以吗)

    疫情地区发放蔬菜包(疫情地区发放蔬菜包可以吗)

    疫情封闭政府发蔬菜包外地人有吗一是市区两级政府组织为封控区域群众发放的蔬菜包,由政府承担采购、物流等费用,是免费发放的。此类蔬菜包由政府委托省、市国有平台组织货源、分拣配送,由属地政府组织发放给封控区域内的群众。政府蔬菜包:有消息称政府将提供蔬菜包给居民,但近来你所在的区域尚未收到相关通知。这可能是由于政府正在有序地组织分发工作,或者根据你的区域疫情情况和...

  • 汕头地区最新疫情报告/汕头市最新疫情报告发布

    汕头地区最新疫情报告/汕头市最新疫情报告发布

    广东汕头是疫区吗广东基孔肯雅热病例分布呈现明显区域集中性,佛山市始终是主要疫区,但9月病例总数较8月下降超85%。2025年10月疫情扩散情况2025年10月5-11日疫情数据显示,新增病例激增至2257例,江门、肇庆、珠海、揭阳、汕头5地首现病例,原疫区中广州、佛山、深圳、潮州仍为高发区域,病例分布城市扩展至14个地级市,疫区覆盖范围较8月扩大75%。...

  • 深圳疫情地区是哪里/深圳疫情都在哪里

    深圳疫情地区是哪里/深圳疫情都在哪里

    深圳福田区沙头街道疫情封控区和管控区地址自2022年2月16日起,福田区在沙头街道划定的封控区和管控区具体地址如下:封控区:沙嘴村一坊115栋,实行“区域封闭,足不出户,上门服务”。管控区:区域1:沙嘴中心街向东至沙嘴东路,蓝湾半岛北门处拐金地一路,在新沙边防干部家属楼拐西村二路,至金地一路向南沿着绿景红树湾一号至沙嘴中心街。区域2:瑞丰园购物广场。封控区...

  • 地区疫情自查自纠报告/地区疫情自查自纠报告总结

    地区疫情自查自纠报告/地区疫情自查自纠报告总结

    卫生工作年度个人自查自纠报告〖壹〗、卫生工作自查自纠报告1学校卫生防病工作,关系到我校教师生员工身体健康和生命安全,关系到我校教育教学工作的正常开展。〖贰〗、025年度乡村医生自查自纠工作总结可按思想政治与职业道德、业务工作、公共卫生服务、问题与改进、总结与展望五个方面撰写,具体如下:思想政治与职业道德积极参加政治学习,深入领会党的乡村医疗卫生政策,...

  • 风险地区查询怀化疫情(湖南怀化市疫情低风险地区)

    风险地区查询怀化疫情(湖南怀化市疫情低风险地区)

    出入怀化最新规定〖壹〗、有外省或省内高中低风险区旅居史入(返)怀的,应提前2天通过湖南省居民健康卡的“入湘报备”微信小程序或通过电话向在怀居住地所在社区(村)、单位、入住酒店进行报备。入(返)怀人员如有不主动报备、隐瞒行踪、不配合管控等,将依法严肃追究法律责任。〖贰〗、怀化学院原则上禁止外来人员进校。根据怀化学院发布的防疫管控规定,在疫情防控期间,为保障校...

  • 地区盖章疫情文件是什么/疫情社区盖章在哪里盖

    地区盖章疫情文件是什么/疫情社区盖章在哪里盖

    疫情接收证明怎么开〖壹〗、疫情接收证明可通过河北政务APP线上开具,具体步骤如下:步骤一:打开河北政务APP并进入疫情防控模块在手机上启动“河北政务APP”(版本需为V7及以上),登录个人账号后,在首页或功能列表中找到“疫情防控”选项并点击进入。〖贰〗、疫情接收证明可通过“津心办”APP线上开具,具体步骤如下:进入办事大厅打开“津心办”APP(版本0),在...

  • 【疫情哪些是高危地区,疫情的高危地区】

    【疫情哪些是高危地区,疫情的高危地区】

    全国疫情高危地区是哪些地方最新全国疫情最新高危地区:西藏、天津、新疆、四川、武汉、哈尔滨、黑河市、德宏州、贵阳、毕节、中卫、吴忠、巴彦卜卓尔、呼和浩特等省市。查询途径:通过百度App搜索【疫情风险等级查询】,进入国家政务服务平台或国务院客户端提供的查询服务页面。该服务由官方权威发布,数据实时更新,可确保信息准确性。操作步骤:进入查询页面:在搜索结果中选取国...

  • 【福田感染地区有哪些疫情,深圳福田有疫情案例吗?】

    【福田感染地区有哪些疫情,深圳福田有疫情案例吗?】

    深圳那些地方有疫情区深圳疫情封控区域主要分布在罗湖区和龙岗区,具体如下:罗湖区封控区:国威电子商务大厦、国广成电子大厦1栋及产业园3栋空置房。近来封控区核酸采样结果全部为阴性。管控区:西起聚宝路,北至聚宝路,东至畔山路,南至国威路。区域内人员实施前4天每天一检,居民小区围合式管理,落实测温扫码措施。深圳龙岗区吉华街道疫情封控区为西环路2号宿舍a栋和b栋;...

返回顶部