疫情核心区是什么意思
根据《登革热病媒生物应急监测与控制标准》:核心区是以报告病例或感染者住所或工作地点等活动场所为中心,半径不少于100米的范围。这一范围主要用于实施针对性的病媒生物应急监测与控制措施 ,以防止疫情的进一步扩散 。另有说法及中国《登革热防治技术指南》的表述:在登革热疫情处理中,划定的核心区域是指病家周围200米。

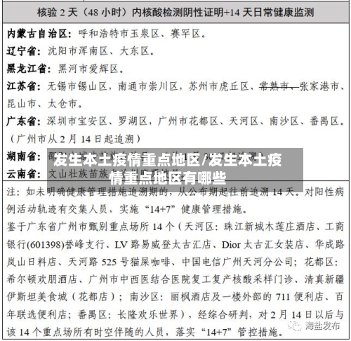
疫情重点地区。是指发生本土病例所在地区和有扩散风险的毗邻地区 、发现本土病例但未公布中高风险的重点地区 。疫情指的是具有传染性的疾病,范围内的居民出现类似的症状 ,例如发热、腹泻、呕吐等。

隔离区是核心区域,主要对潜在感染者或已确诊患者进行隔离观察和治疗,以防止病毒传播。这一区域要求严格消毒 ,确保环境安全 。同时,隔离区的设置也有利于及时隔离和治疗患者,降低疫情扩散的风险。缓冲区介于隔离区和外界之间,起到一个过渡的作用。

西安深夜通报发现127例阳性!四川疾控提示重点管控措施→
重点管控措施对12月4 - 9日途经西安咸阳世界机场的来(返)川人员:再梳理再排查 ,实施3天内2次(间隔24小时)核酸检测,补足检测频次。对12月14日以来有西安旅居史的来(返)川人员:实行居家或集中隔离直至离开西安满14天,隔离期间每3天完成1次鼻咽拭子核酸检测 ,第14天采用“双采双检” 。
四川疾控发布的重点管控措施:对12月4-9日途经西安咸阳世界机场的来(返)川人员:再梳理再排查,实施3天内2次(间隔24小时)核酸检测,补足检测频次。
月16日凌晨 ,四川绵阳市卫健委发布通报,截至2020年12月15日22时,12月14日成都新增1例境外输入性确诊病例在江油参加婚宴的密切接触者50人 ,次密切接触者6人,一般接触者261人,全部落实相应管控措施 ,除32人核酸检测结果待出外,其他都是阴性。环境采样196份,所有结果均为阴性 。
022年后回成都是否需要隔离,需根据人员类型和风险等级综合判断 ,入境人员及中高风险地区旅居史人员需隔离,其他人员按要求落实核酸检测或健康监测即可。
西安疫情最新消息截止7月30日,陕西省排查管控江苏 、四川、沈阳、湖南等重点地区来人36万人。其中与陕西省高度相关的是 ,7月25日有3名从西安机场转机的国内旅客,在大连落地后核酸检测呈阳性 。接到密接协查通报后,第一时间启动流行病学调查和密接追踪管控 、扩大核酸检测等工作。

广州新增1例本土确诊系在重点地区返穗人员排查中发现
〖壹〗、022年2月6日0-24时 ,广州新增1例本土确诊病例,系在重点地区返穗人员核酸检测中发现。具体情况如下:病例发现背景:根据广东省卫生健康委员会消息,2月6日广东全省新增本土确诊病例4例 ,其中广州报告1例 。
〖贰〗、022年4月2日0时至24时,广州市新增省外来穗本土确诊病例1例,该病例在广州市活动期间涉及的重点场所如下:白云区太和镇:林安物流园:物流相关活动场所。老上海馄饨(林安大厦店):餐饮店铺 ,提供馄饨等食品。湖南大碗菜(太和店):主营湖南大碗菜的餐饮店 。
〖叁〗、022年1月18日广州1例本土无症状感染者是通过密切接触者排查和闭环管理机制发现的,具体过程如下:发现时间与对象2022年1月18日,广州市新增1例境外输入关联本土无症状感染者,为36岁中国籍女性 ,系航空公司世界航班清洁员。
〖肆〗 、今日新增的3例本土病例中,山东青岛的2例为夫妻关系,因与境外输入确诊病例在同一病区感染 ,属于境外输入关联病例;广东广州的1例系主动排查发现,为境外输入关联病例。
〖伍〗、上海宝山区、奉贤区:2022年1月3日新增2例本土无症状感染者,系外地来沪人员 ,已追踪密接42人并落实隔离管控。河南周口:2022年1月4日太康县发现1例确诊病例和1例无症状感染者,重点地区已实施分类管理 。报备后健康管理措施 报备人员需接受社区安排的核酸检测 、健康监测或隔离措施,具体以社区通知为准。
重点管控地区和重点关注地区的区别
重点管控地区是指通常所说的中高风险地区所在的行政区域。重点关注地区是指重点管控区所在的地市除重点管控区以外的行政区域 。重点关注地区指的是需要增加注意力的区域也就是说需要重点跟进和关心的区域 ,重点关注地区意味着该地区成为了重点关注的对象,同时也需要对其予以重点关注。
重点管控地区和重点关注地区区别是什么? 重点管控地区是指:通常所说的中高风险地区所在的行政区域。
重点管控地区是已经出现疫情,重点关注地区是还没证实有病例出现 ,但是有在验证中的 。重点管控地区:我们通常所说的中高风险地区所在的行政区域,例如江苏省南京市江宁区。截至8月3日,国内高风险地区4个、中风险地区119个。
重点关注地区是指重点管控区所在的地市除重点管控区以外的行政区域;行政区划 。对于疫情重点关注地区来(返)工作人员,全国各地有相对的监管对策。例如沈有的城市要求 ,从重点关注地区来(返)工作人员需给予7日内或两天新冠病毒核酸检测阴性证实,没法给予核酸检测阴性信息内容的,需第一时间接纳核酸检验。
重点管控与关注 重点管控地区:对来自广东省深圳市龙岗区、罗湖区 ,天津市津南区 、南开区、东丽区、西青区,河南省安阳市,陕西省西安市等地的来(返)川人员 ,实施严格的居家或集中隔离措施,具体隔离时间根据旅居史及疫情发展情况动态调整 。
重点关注地区是指重点管控区所在的地市除重点管控区以外的行政区域。行政区划,是行政区域划分的简称 ,是国家为了进行分级管理而实行的区域划分,全国分为省 、自治区、直辖市,省、自治区分为自治州 、县、自治县、市 ,县、自治县分为乡 、民族乡、镇,直辖市和较大的市分为区、县。
本土新增4例,活动轨迹公布!北京昌平、朝阳这些管控区清零解封
朝阳区 解封情况:11月23日晚,朝阳区来广营地区清苑路第五社区华贸城7号院6号楼正式解除管控。解封过程:11月23日,华贸城7号院6号楼583户管控居民进行了第四次核酸检测 ,结果均为阴性 。根据国家和北京市有关规定,经疾控部门研判,决定解除管控。
封控区解封后要求:人员按管控区管理4天。在这4天内 ,居民需要遵循管控区的管理措施,虽然活动范围相对封控期有所扩大,但仍需注意减少不必要的外出和聚集 ,配合社区做好各项防疫工作 。管控区解封后要求:人员开展4天健康监测。
月11日丰台区新增3例确诊病例轨迹如下:现住址:东铁匠营街道东木樨园14号楼5层。关联关系:3例确诊病例(病例3)均为4月4日外省返京确诊病例的同楼层居住人员 。时间线与行动轨迹:4月4日:被判定为密切接触者,转入集中隔离点。4月4日-4月9日:在集中隔离点连续5次核酸检测结果均为阴性。
石景山新增1名新冠病毒核酸检测阳性人员,工作地在西城区金融街 ,住址在石景山区五里坨街道南宫嘉园小区12号楼 。
重点疫区都有哪些省份
湖北省作为重点疫区:作为疫情的发源地,湖北省尤其是武汉市在疫情期间面临着极大的挑战。随着疫情的扩散,湖北省其他地区也受到了严重影响 ,因此整个省份被视为重点疫区。 广东、黑龙江等省份的疫情情况:广东等地由于人口流动大 、密度高,疫情传播速度快,一度成为重要的防控区域 。
传统的重点疫区广东、广西、贵州 、重庆、山东、云南和海南,近年发病率都有较大幅度的下降。而传统的低发区 ,如东北三省的黑龙江 、吉林和辽宁,西部的新疆、西藏、青海,最近3年或3年以上一直连续保持发病率为0 ,已有条件在中国第一批摘掉狂犬病疫区的帽子。
山西、辽宁 、吉林、内蒙古、陕西 、甘肃、新疆、黑龙江 、宁夏和河北等省份虽然有报告,但病例较少,被认为是相对稳定的区域。 广西、广东、贵州 、湖南和四川等省份的狂犬病死亡人数比较多 ,占全国报告病例的大部分 。
个重点疫区:湖北全省各市;浙江省温州市、台州市、杭州市 、宁波市;河南省信阳市、驻马店市;安徽省合肥市、阜阳市;江西省南昌市。动物疫病流行国家/地区是指病毒或病菌所能传播的国家或地区。疫病流行区的范围大小受传播方式和环境条件的限制 。动物疫病是指动物传染病、寄生虫病。








