无疫情地区证明找谁开具/非疫情区证明

隔离证明怎么开

上海隔离证明可以就近向居住地的居村委会申请 ,由居村委会统一提供 。申请地点:居住地的居村委会。居村委会作为社区基层组织,负责为居民提供各类社区服务,包括开具在家落实管控措施的相关证明。申请流程:市民因筛查暂时不能去上班 ,需要开具隔离证明时 ,可直接前往居住地的居村委会进行申请 。

无疫情地区证明找谁开具/非疫情区证明-第1张图片

小区隔离证明可通过津心办软件线上办理,具体步骤如下:第一步:打开津心办软件在手机中启动已安装的“津心办”应用程序(版本需为V161及以上,确保功能完整) 。第二步:进入“疫情防控 ”专区在软件首页或功能菜单中 ,点击“疫情防控”选项,进入相关服务页面。

无疫情地区证明找谁开具/非疫情区证明-第2张图片

当你需要隔离证明时,可以向所在的村委会、街道办事处或小区管理处提出申请。说明你需要隔离证明的具体原因 ,比如离开村庄 、社区等 。提供必要的隔离信息:提供你已经遵守隔离规定的时间,通常是14天。说明你在隔离期间的生活状态是否正常,没有出现任何异常症状。

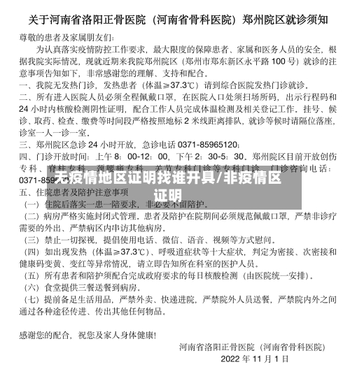
无疫情地区证明找谁开具/非疫情区证明-第3张图片

集中隔离证明可通过“津心办APP”在线开具 ,具体步骤如下:第一步:打开“津心办APP ”确保手机已安装“津心办APP ”(版本V18),并登录个人账号 。若未安装,可通过应用商店下载安装。第二步:进入“疫情防控”专区在APP主界面找到“疫情防控”选项 ,点击进入。

学生在家隔离证明的开具方法如下:开具地点:通常为学生所在社区的居委会、办事处或者当地的防疫部门 。具体地点需根据当地政策执行,建议事先联系确认。所需信息:被隔离者信息:姓名、身份证号码。隔离原因:应明确为密接等原因,以体现防疫必要性 。隔离时间:包括开始和结束时间。准备材料:个人身份证。

居家隔离证明怎么写

〖壹〗 、居家隔离证明应由村委会或社区统一办理 ,个人无法直接书写 ,但以下是办理居家隔离证明的大致流程和证明中可能包含的关键信息:确认资格:无接触史:证明自己没有去过疫情高发地区,且没有与确诊或疑似病例有过接触 。居家隔离期间无外出:确认自己在疫情期间一直居家隔离,没有外出 。达到隔离时间:居家隔离时间应达到至少14天 ,时间越长越好。

〖贰〗 、确认资格:无接触史:证明自己没有去过疫情高风险地区,且没有与确诊或疑似病例有过接触。居家隔离无外出:在疫情期间,确实一直在家 ,没有外出 。达到隔离时间:自我隔离时间至少达到14天,时间越长越好。报名登记:到所在村委会或社区进行报名,登记个人信息 ,表明需要开具解除居家隔离证明。

〖叁〗、居家隔离证明的开具流程如下:确认资格:无接触史:确保自己没有去过疫情高发地区,且没有与确诊或疑似病例有过接触 。居家隔离时间:确认自己在疫情期间确实一直在家,没有外出 ,且已经达到了自我隔离的时间要求,通常是14天及以上。

疫情期间社区证明怎么开

〖壹〗、疫情期间社区证明开具需结合自身情况,按流程准备材料并前往指定机构办理 ,核心步骤包括证明无外出 、无接触史、获取复工证明、办理居家隔离证明及进行健康检查(疫区需)。具体如下:证明自己在指定时间内没有外出需提供相关证据 ,如小区出入登记记录 、行程码截图等,以证明在指定时间段内未离开居住地 。

〖贰〗、携带复工证明或通知,前往你所在社区的村委会或居委会。这是开具社区证明的主要机构。说明情况并申请证明:向村委会或居委会的工作人员说明你的具体情况 ,包括你的出行目的、时间以及已经采取的防疫措施等 。申请开具社区居家隔离证明或相应的出行证明,证明你在指定时间内没有外出,且没有接触史。

〖叁〗 、携带复工证明或通知 ,前往你所在社区的村委会或居委会。这是开具社区证明的主要机构 。填写申请表:在村委会或居委会,你需要填写一份申请表,说明你的出行目的、时间、地点等信息 ,并承诺在指定时间内没有外出以及没有接触史 。等待审核:提交申请表后,村委会或居委会会对你的信息进行审核。

〖肆〗 、携带复工证明:带着从单位获取的复工证明或通知,前往你所在的村委会或社区服务中心。说明来意:向工作人员说明你需要开具社区证明 ,用于疫情期间出行或复工等目的 。

〖伍〗、携带复工证明或通知,前往你所在社区的村委会或居委会。说明你需要开具疫情期间社区证明的目的,如出行、复工等。填写申请表并核实信息:根据村委会或居委会的要求 ,填写相关的申请表 。村委会或居委会工作人员会核实你的个人信息 、居住情况 、健康状况及是否有接触史等。

无疫情地区证明怎么开街道办事处

〖壹〗、无疫情地区是不能开具证明。若要办理普通的出行证明 ,去街道或村委防疫工作办公室开具证明 。

〖贰〗、街道办事处证明可通过“北京通 ”APP线上办理,具体分为三步:打开APP进入办事指南 、选取开具证明服务、设置街道信息完成申请。第一步:打开“北京通”APP并进入办事指南用户需在手机上安装并打开“北京通”APP(版本2),登录后点击首页的“办事指南 ”模块。

〖叁〗、街道办事处 。为帮助大家便捷地证明自己的行程 ,国务院客户端小程序上线工信部中国信通院联合三大运营商推出的疫情防控通信大数据行程卡。支持一键查询14天内到访国家和国内城市。

〖肆〗 、在你所在的单位开没去过高风险地区的证明;如果你是自由职业者,那么就去户口所在地的街道开;如果你在外地,你可以到所居住的地方辖区派出所开 。

没去中高风险地区的纸质证明去哪里开?

〖壹〗、在你所在的单位开没去过高风险地区的证明;如果你是自由职业者 ,那么就去户口所在地的街道开;如果你在外地,你可以到所居住的地方辖区派出所开 。

〖贰〗、必须证明自己没有去过疫情高风险地区且无接触史。如有接触史,应去医院进行隔离而非居家隔离。完成居家隔离:在疫情期间确实一直居家未外出 ,且已达到自我隔离时间要求 。村委会或社区报名:前往村委会或社区进行报名,登记个人信息以申请解除居家隔离证明。

〖叁〗 、行程卡带星但未去过中高风险地区的人员,可通过出示48小时内阴性核酸检测报告返回北京。具体操作步骤如下:进入健康码页面:打开支付宝APP ,在首页点击“健康码”选项 。查看核酸检测报告:在健康码页面中,找到并点击“查看核酸检测报告”功能。

〖肆〗、天无外出证明可以通过通信大数据行程卡服务办理。为帮助大家便捷地证明自己的行程,提高企业、社区 、交通部门等机构的行程查验工作效率 ,加速复工复产进程 ,国务院客户端小程序上线工信部信息通信管理局推出的疫情防控通信大数据行程卡 。

〖伍〗、进入疫情防控专区页面,点击便民服务在专区页面中,找到“便民服务 ”选项并点击 ,进入功能列表页面。进入便民服务页面,点击健康码误判申诉在便民服务列表中,选取“健康码误判申诉”功能 ,按提示填写个人信息、申诉理由(如未去过中高风险地区)及证明材料(如行程卡截图 、核酸检测阴性证明等)。

相关推荐

  • 怎样查询地区疫情情况/怎样查询地区疫情情况最新

    怎样查询地区疫情情况/怎样查询地区疫情情况最新

    怎么在手机上查看全国中高风险疫情地区〖壹〗、在微信上查询全国中高风险疫情地区,可按以下步骤操作:打开微信并进入“支付”页面:打开微信应用,在底部菜单栏点击“我”,随后选取“支付”选项。进入“城市服务”板块:在“支付”页面中,找到并点击“城市服务”功能入口。该功能整合了各类本地化便民服务,包括与疫情相关的查询服务。〖贰〗、在手机上查看全国中高风险疫情地区,可...

  • 进京疫情管控地区有哪些/进京疫情管控地区有哪些要求

    进京疫情管控地区有哪些/进京疫情管控地区有哪些要求

    哪些地区进京需要隔离?进京、返京人员中,所有外省返京人员、湖北返京人员(尤其是滞留武汉返京人员)、外地来京就医人员、出京再返京的北京常住人员、从第一入境点入境并返京人员必须隔离,外省来京出差人员入住酒店也需符合相关防疫要求。具体隔离政策如下:所有外省返京人员:一律实行14天居家或集中观察,没有例外、一视同仁。进京前出发地有疫情、风险调整及与病例活动轨迹有...

  • 河北保定地区的疫情怎样(河北保定疫情吗)

    河北保定地区的疫情怎样(河北保定疫情吗)

    请问河北保定有疫情吗?〖壹〗、“暖气不热”的背景:供暖问题与疫情叠加的民生困境保定冬季供暖不足的问题被居民同时提及,形成鲜明对比。一方面,疫情导致大量居民同时发热,身体对温度更敏感;另一方面,暖气温度低加剧了不适感,形成“身体热但环境冷”的矛盾局面。这种自嘲反映了居民对供暖服务不满,也暗含对疫情下生活不便的无奈。〖贰〗、保定是全国第一个从疫情冲击中恢复日常...

  • 凉山疫情地区情况(凉山疫情最新消息实时数据)

    凉山疫情地区情况(凉山疫情最新消息实时数据)

    国内艾滋病疫情较为严峻的城市有哪些〖壹〗、云南:全省艾滋病疫情较为严峻,是国内艾滋病人数比较多的省份,现存患病人数超10万,早期因靠近东南亚、吸毒人群共用针头导致高发,近来已从重灾区转变为防控示范区,主要传播途径为异性性传播,占比达885%,暂无明确单独高发城市。〖贰〗、云南云南的艾滋病疫情较为严峻,累计报告感染人数位居全国前列。该省与多个东南亚国家接壤,...

  • 湖北以外地区每天疫情/湖北以外新增确诊病例9例最新消息

    湖北以外地区每天疫情/湖北以外新增确诊病例9例最新消息

    国家卫健委:湖北以外要全面恢复正常预防接种国家卫健委要求湖北以外地区全面恢复正常预防接种秩序,同时科学统筹疫情防控与预防接种工作,具体内容如下:总体要求与统筹原则国家卫健委发布《关于统筹做好新冠肺炎疫情防控全面有序开展预防接种工作的通知》,强调各地需根据疫情形势变化,科学统筹疫情防控与预防接种工作。官方恢复接种通知:3月中旬,国家卫生健康委下发《关于统筹做...

  • 什么是临时预报地区疫情(临时报告的内容包括)

    什么是临时预报地区疫情(临时报告的内容包括)

    预报的意思预报是指预测未来一定时间内可能发生的天气、自然灾害和其他事件的情况。具体可以从以下几点来理解:基础与方法:预报基于对过去的观察、科学实验和多个变量的分析,利用不同的算法建立数学模型进行计算。类型:天气预报:最常见的预报类型,帮助人们选取合适的穿着、出行时间和线路,减少不便和安全隐患。预报是一个汉语词汇,意思是指根据一定的数据或现象,对未来事件或趋...

  • 丹阳疫情风险地区表格(丹阳属于疫情高风险地区吗)

    丹阳疫情风险地区表格(丹阳属于疫情高风险地区吗)

    十一月二十一回丹阳有多少个疫情,高风险区根据疫情实时大数据报告可知,丹阳现有6个高风险区。丹阳属亚热带季风气候,具有气候湿润、光照充足、雨量丰沛、无霜期长、四季分明的气候特征。截至2019年,丹阳市辖2个街道、10个镇。以前有16个高风险地区,近来已经接触,清零了。丹阳不属于中高风险。截至我知识更新的最后时间(请注意,这个时间可能早于您询问的日期),我无法...

  • 【疫情地区快递接受消毒,疫区快递消毒吗】

    【疫情地区快递接受消毒,疫区快递消毒吗】

    顺丰快递在疫情期间如何消毒?顺丰快递在疫情期间主要通过以下方式进行消毒:分拣中心消毒:在顺丰快递的分拣中心,每个环节都有专人负责消毒工作。仓库内会对快递进行多次消毒,确保每件包裹在发出前都经过严格的消毒处理。针对性消毒措施:针对不同类型的包装材料,如塑料和纸包装,顺丰会采取相应的消毒措施。使用84消毒液或加强通风等方式对快递进行消毒。正确接收快递的消毒步骤...

  • 【肇庆哪些地区有疫情病例,肇庆现在有多少例】

    【肇庆哪些地区有疫情病例,肇庆现在有多少例】

    肇庆疫情起源于哪里022肇庆疫情源头在哪里,首先我们来看看最新的疫情数据,根据了解了解到,2022年3月29日0—12时,肇庆市新增3例本土无症状感染者,均在高要区金利镇;相关的确诊病例,已经被送往医院隔离治疗!近来,疫情源头仍在调查中,还不确定是怎样感染了新冠病毒。广东省中山市。典最早发生于我国南方部分地区。广东省中山市于03年1月发生非典型肺炎疫情,经...

  • 南海疫情地区图表查询系统/南海疫情的分布在哪个小区

    南海疫情地区图表查询系统/南海疫情的分布在哪个小区

    5月16日深圳疫情最新情况:无本土新增病例〖壹〗、月16日0-24时,深圳无本土新增病例。当前疫情防控形势依然严峻复杂,以下是一些相关防控信息:个人防控责任:市民仍不能有丝毫松懈,要继续履行个人防控责任,做好戴口罩、勤洗手、多通风、勤消毒、保持社交距离等防护措施,主动配合落实各项疫情防控要求。〖贰〗、南昌市5月15日无新增病例,包括本土感染者和境外输入...

返回顶部